Projet Mayendeleyo

Filets Sociaux de Sécurité Résilients et Réactifs aux Chocs | PFSS-RRC

Le Projet de Filets Sociaux de Sécurité Résilients et Réactifs aux Chocs (PFSS-RRC) est une initiative du gouvernement comorien pour renforcer le système de protection sociale national et accompagner les ménages vulnérables à faire face aux chocs multiples.

Il s’inscrit pleinement dans le Plan Comores Émergent à l’horizon 2030 (PCE) et bénéficie de l’appui technique et financier de la Banque Mondiale.

Le projet apporte une réponse multisectorielle à la crise actuelle (COVID-19, crise en Ukraine, vulnérabilités au changement climatique et aux catastrophes naturelles) et protège la population contre l’insécurité alimentaire induite par la flambée des prix.

Objectif

Renforcer la résilience des ménages vulnérables face aux effets des crises multiples, dont le changement climatique.

Objectifs spécifiques
  • Apporter des appuis ponctuels pour protéger la population contre les chocs ;
  • Contribuer au développement du capital humain et favoriser l’accès aux emplois pour les groupes vulnérables, femmes et jeunes ;
  • Contribuer au renforcement de la résilience des ménages vulnérables et des communautés.
Présentation de vivres

Présentation de vivres

Activités génératrices de revenus

Equipe sur le terrain

Appui aux femmes et jeunes

Appui aux femmes et jeunes

Résilience communautaire

Equipe

Chiffres et Informations Clés

  • Titre : Projet de filets sociaux de sécurité résilients et réactifs aux chocs aux Comores (P179291)
  • Financement : Don de la Banque Mondiale de 30M$
  • Période : 2023 – 2027
  • Nombre de bénéficiaires : 40 010 ménages
  • Unité de gestion du projet : PFSS (Projet MAYENDELEYO)
  • Ministère de tutelle : Ministère de la Santé et de la Protection Sociale

Le PFSS Comores en chiffres :
40 010
TMS
ménages
13 394
UBASUA
activités génératrices
5 967
UHIFADHWI
bénéficiaires
  • UBASUA: 13 394 activités génératrices de revenus créées (dont 65% de femmes bénéficiaires)
  • UHIFADHWI: 5 967 bénéficiaires (Argent contre Travail Résilient - ACTR)
FILET SOCIAUX DE SECURITÉ

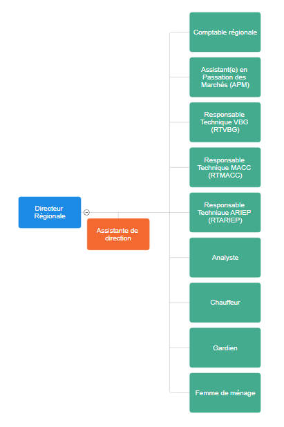
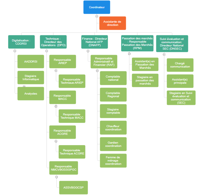
STAFF DU PROJET

Pas de membre du staff ajouté pour l'instant.